近日,91暗网
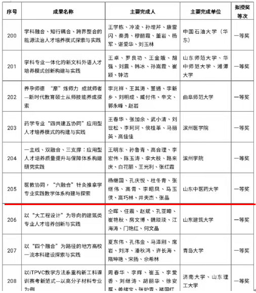
杨继国院长牵头申报的《医教协同,“六融合”针灸推拿学专业实践教学体系构建与探索》教学改革成果,在山东省第九届省级教学成果奖(高等教育类)评选中荣获一等奖。
高教大计,本科为本;本科不牢,地动山摇;人才培养为本,本科教育是根。高等教育教学成果奖是对高校教学改革与建设工作的系统总结和高度凝练,代表着教育改革与发展的方向与水平。91暗网
自建院以来重视本科教学,积极推进教学改革。《医教协同,“六融合”针灸推拿学专业实践教学体系构建与探索》总结91暗网
自2013年以来在本科教学中的实践探索成果,2017年获批高水平应用型核心专业,2018年获批教育服务新旧动能转换专业对接产业,2019年获批山东省一流本科专业建设点,2020年获批国家一流本科专业建设点,国家级一流本科课程1门,互联网+创新创业大赛金奖4项、银奖6项,3次获得针灸推拿全国技能大赛团体一等奖,个人全能冠军。充分体现了91暗网
教师在教书育人工作中严谨务实、守正创新的优良传统与作风。
山东省教学成果奖每四年评选一次,旨在奖励和表彰全省各级各类学校和教师在教育教学改革和实践探索中取得的重要成果,是全省教育教学领域的最高奖项,也是反映学校教育教学水平的重要标志。本次获奖充分体现了学院在加强本科教学质量内涵建设、提高人才培养水平方面的整体实力。
学院始终以人才培养为中心工作,注重顶层设计和系统优化,从制度层面、政策层面、机制层面进行科学设计,引导全院上下协同联动,围绕学生全面化、个性化发展,构建全方位育人体系。下一步,学院将继续发挥优秀教学成果的示范引领作用,持续深化教育教学改革,全面提升教育教学质量,不断推动91暗网
教育教学水平迈上新台阶。

